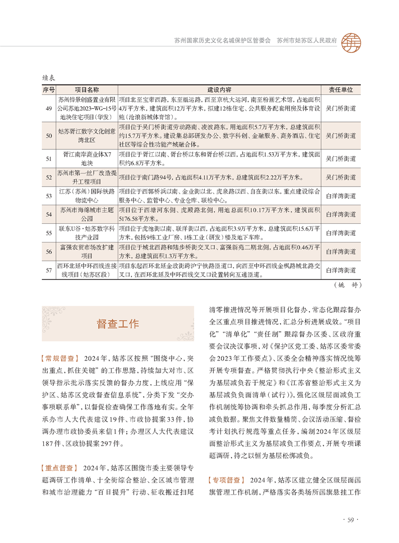
当前位置:
网站首页
>
姑苏刊物
>
姑苏年鉴
姑苏年鉴2025
【信息时间:2026-03-20 阅读次数:
】
姑苏年鉴2025.pdf